关于 个人医保套取现金技巧 的文章

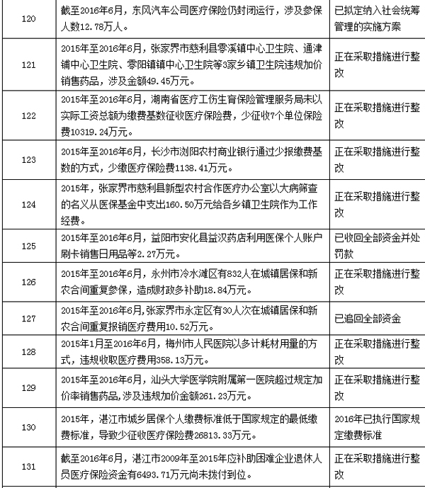
这是关于 个人医保套取现金技巧 标签的相关文章列表